耽美漫画
设为耽美漫画
/
加入收藏
/
English
耽美漫画概况
师资队伍
科学研究
人才培养
招生就业
党群工作
耽美漫画
国际交流
人才引进
校友天地
耽美漫画公告
耽美漫画
>>
耽美漫画
>>
耽美漫画公告
>> 正文
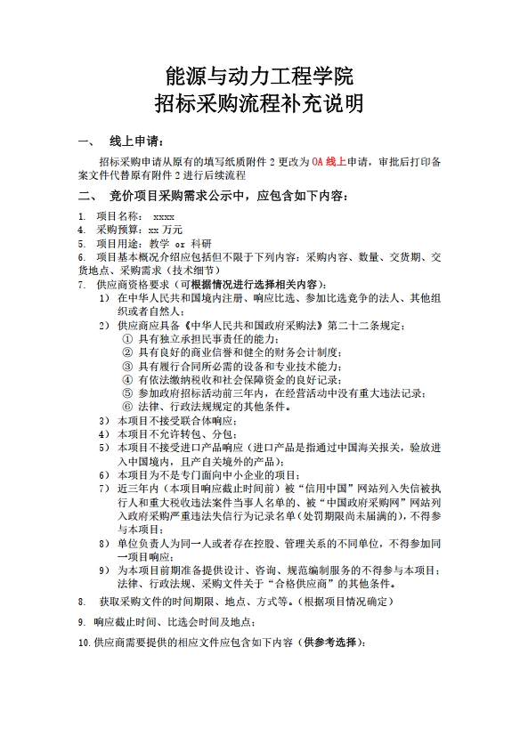
耽美漫画 招标采购流程补充说明
发布日期:2023-10-20 作者: 来源: 点击:
附件【
耽美漫画 招标采购流程补充说明.pdf
】已下载
次
下一篇:
耽美漫画 2025年研究生社会奖学金申请材料公示
快速链接
北航耽美漫画
仪器预约
邮箱
会议室预约
文档下载
版权所有 © 耽美漫画 | BL耽美漫画最新完结资源推荐
地址:北京市昌平区高教园南三街9号 电话010-61716819